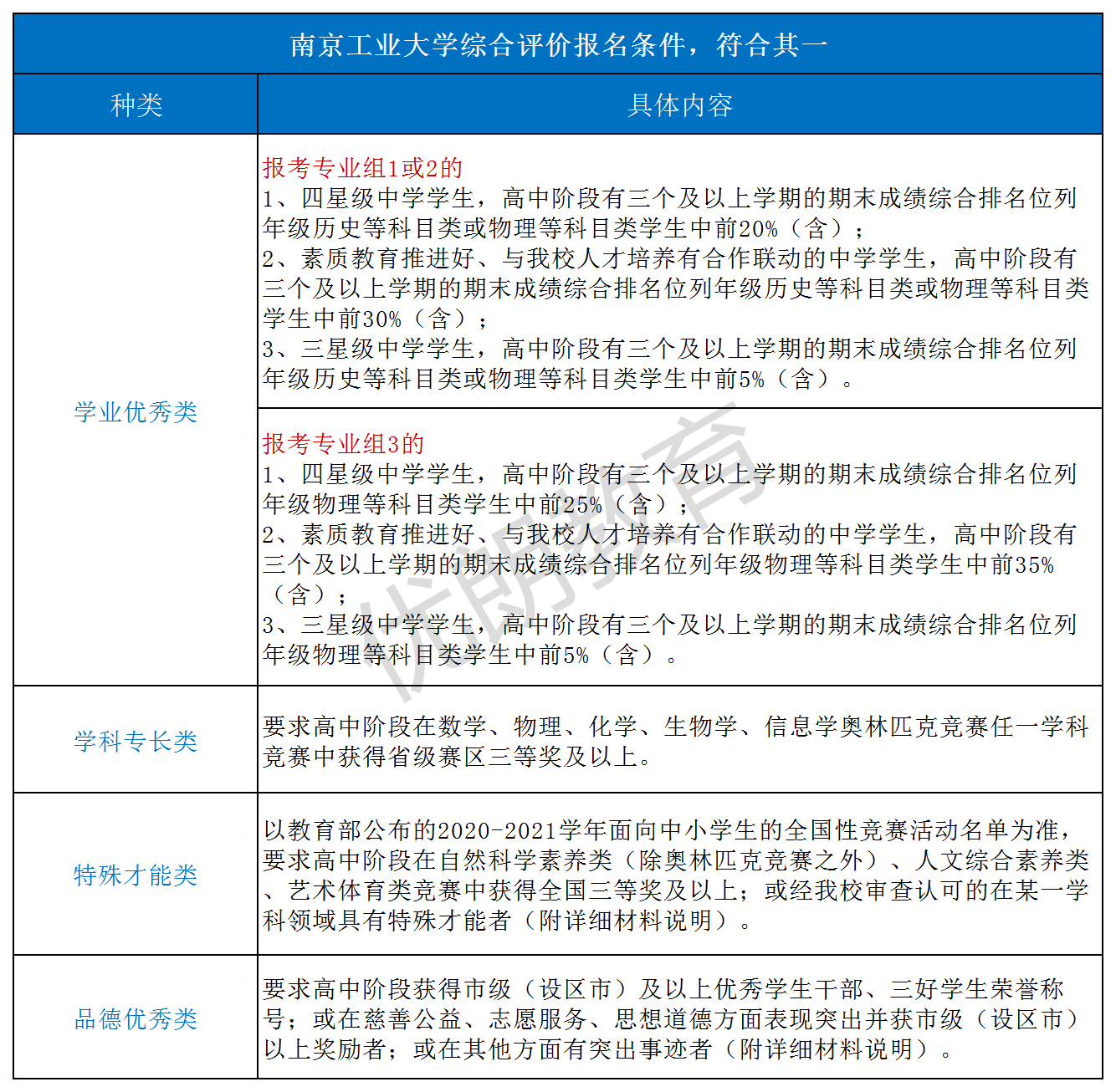
南京工业大学属江苏省重点建设高校,2021年将继续以“综合评价”方式招生,高考成绩+面试考核+高中学业水平考试成绩,考察学生的综合素质是否符合高校培养要求。据简章要求,南工综合评价报名条件须符合4大类之一,且考生的身体素质要符合体检标准。

报名截止后,南工将审核所有材料,并换算为考生条件分,由高到低排序,择优入围面试。预计南京工业大学综评面试名单会在5月25日前公布,考生最晚应在6月5日前确认参加面试,如果与多校时间冲突,则只能选1所确认。随后6月13日,合格考生携带本人身份证、准考证和证明材料原件赴校报到,现场核验身份,并参加面试抽签,领取通知单。
那么,南京工业大学综合评价面试流程有哪些?
南工综评面试分为上午场(8点开考)、下午场(13点开考)——上午面试的考生需在7:00-7:50进场检录,下午面试的考生在12:00-12:50进场检录,根据通知单信息,分别进入不同的候考区。所有考生依次进入面试教室,前一位考生快结束时,工作人员带领后一位到达教室外候考。
就内容而言,综评面试主要考察学生的综合分析、创新潜质、语言表达和灵活应变等能力,题目类型包括社会时事、生活常识/现象、中学学科基础知识等,南京工业大学综评面试时长控制在8分钟左右。
具体的南工综评面试环节有两项:首先是自我介绍,不超过2分钟,介绍内容必须包含个人基本情况、兴趣特长、学习能力、专业意向等;其次是问答环节,面试官会提出2个指定问题,要求准确审题,回答简明扼要,同时做到观点明确,论述清晰。若此时,8分钟时间未到,面试官会现场发挥,再提问1-2道。若时间已到,则面试结束,考生离场。
【南京工业大学综合评价面试真题】
1、你认为线上教育和线下教育有什么区别,未来的教育应该是怎么样的?
2、中学应该怎样进行爱国主义教育?
3、生态教育对我们产生哪些影响?”
为帮助各位考生磨练提升面试能力,优朗团队以多年综评面试辅导经验为基础,推出特色“南京工业大学综合评价面试培训”课程,其培训内容针对南工定制,详细情况请阅下文。
【南京工业大学综合评价面试培训内容】
1、面试答题技巧讲解,建立大体框架,掌握常用套路;
2、明确面试的目的、重要性,简要介绍南工综评面试流程、评分标准;
3、改进个人陈述,根据综评面试要求,帮助考生完善介绍内容,提取关键信息,扬长避短;
4、训练思维条理与反应力,遇到面试难题保持冷静不慌张,不诡辩或争吵,二十迅速思考问题,与考官保持良好互动;
5、面试模拟及点评:从时间控制与环节流程两方面全真模拟正式面试,严格点评标准,对考生暴露出的不足提出改进建议;
6、多次互动,拓展思维,举一反三,选择经典综评面试题作练习,尤其是创意题,启发考生,打破思维局限性;
7、礼仪指导,如着装、肢体语言、表情等。
【南京工业综合评价面试培训方式】
培训方式分为线上线下,不同地区的考生可自由选择。网课较灵活,在家也能学,需保证网速流畅;此外,综评培训课程提供小班/一对一2种模式,一对一模式请提前联系顾问老师安排!
【江苏综合评价面试培训课表】

【南工综评面试培训师资】
朱老师
理学硕士,十余年高校自主招生面试培训经验,曾任大型培训机构教学总监,开创省内赫赫有名的“封闭集训营”,引领了各大集训营高端课程的开设。在高校面试方面也颇有建树,独创面试教学法,彻底解决了众多考生不敢说、无话说、说不好等疑难杂症。
夏老师
哲学博士,省属高校副教授,归国留学专家。先后就读于浙江大学、上海外国语大学等,曾任职于浙江省人社厅职业技能培训讲师,浙江省内各中小学教师培训项目负责人,拥有丰富的高校三位一体、综合评价、强基计划等自主招生面试辅导经验,对各大高校结构化面试、半结构化面试、无领导小组讨论等多种面试形式非常熟悉,能够高效指导学员掌握面试技能,更好的更快速的规避面试差错。
胡老师
浙江大学和华东师范大学硕士双学位,教育科学研究理论扎实,具备教育学和心理学专业知识,能够结合学员特质因材施教,教学实践能力强。5年大型培训机构面试辅导经验,授课解惑清晰严谨,擅长根据面试热点深度挖掘面试技巧,帮助学员突破临场压力,轻松上阵。
张老师
北师大语言学应用硕士,优朗综合评价面试课程首席讲师,著名高校副教授。中国先秦史学会国学双语研究会理事,世界汉语大会国外教育部长随行翻译,华尔街某金融公司CEO访谈节目现场口译官。13年从业经验,9年专注高校面试,具备扎实的理论基础和实战经验。
江苏综评面试,“码”上关注





